Skip to main content
wiki.skysamara.ru
View All
Search
Shelves
Books
Log in
Info
Content
Books
Kubernetes
Полезное
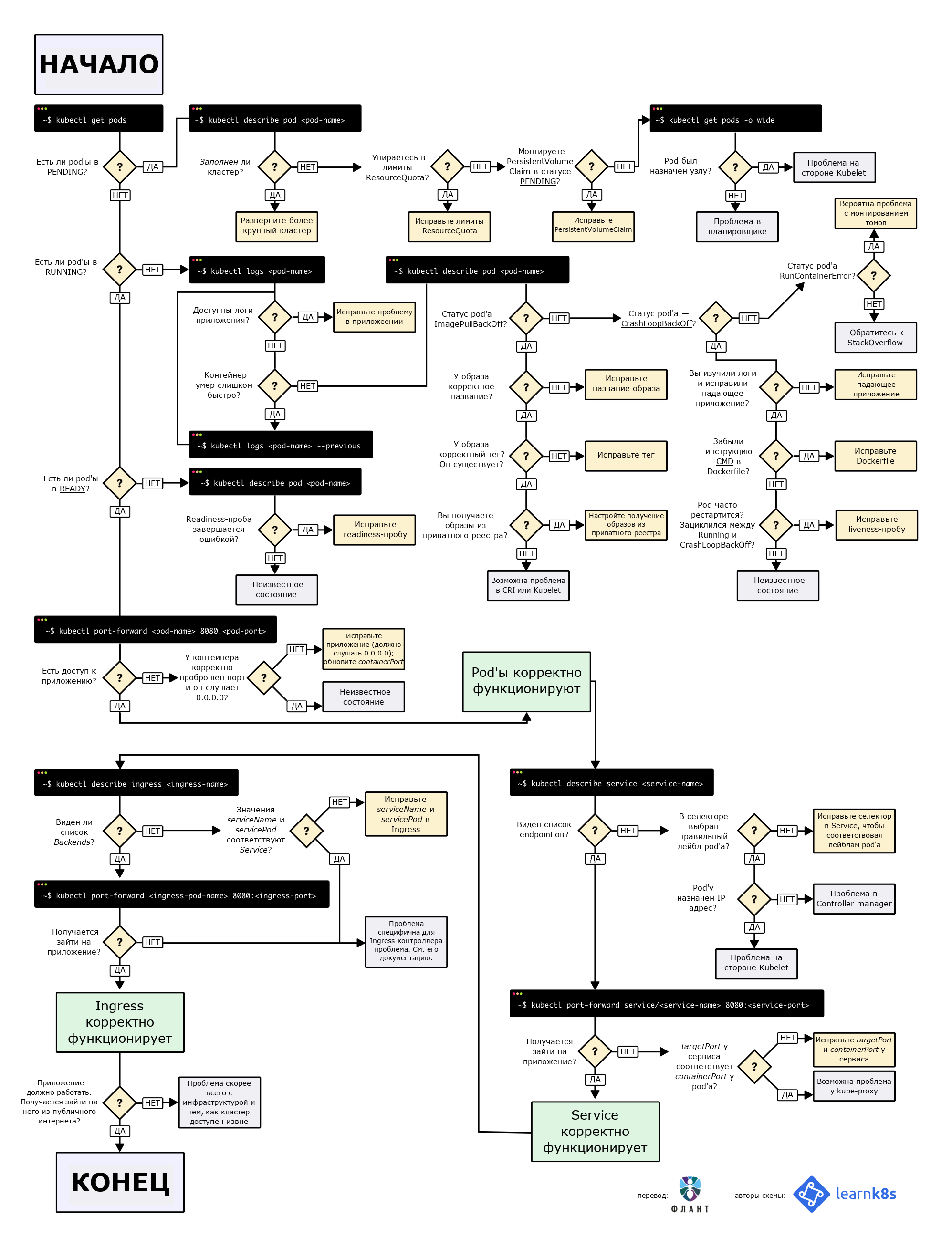
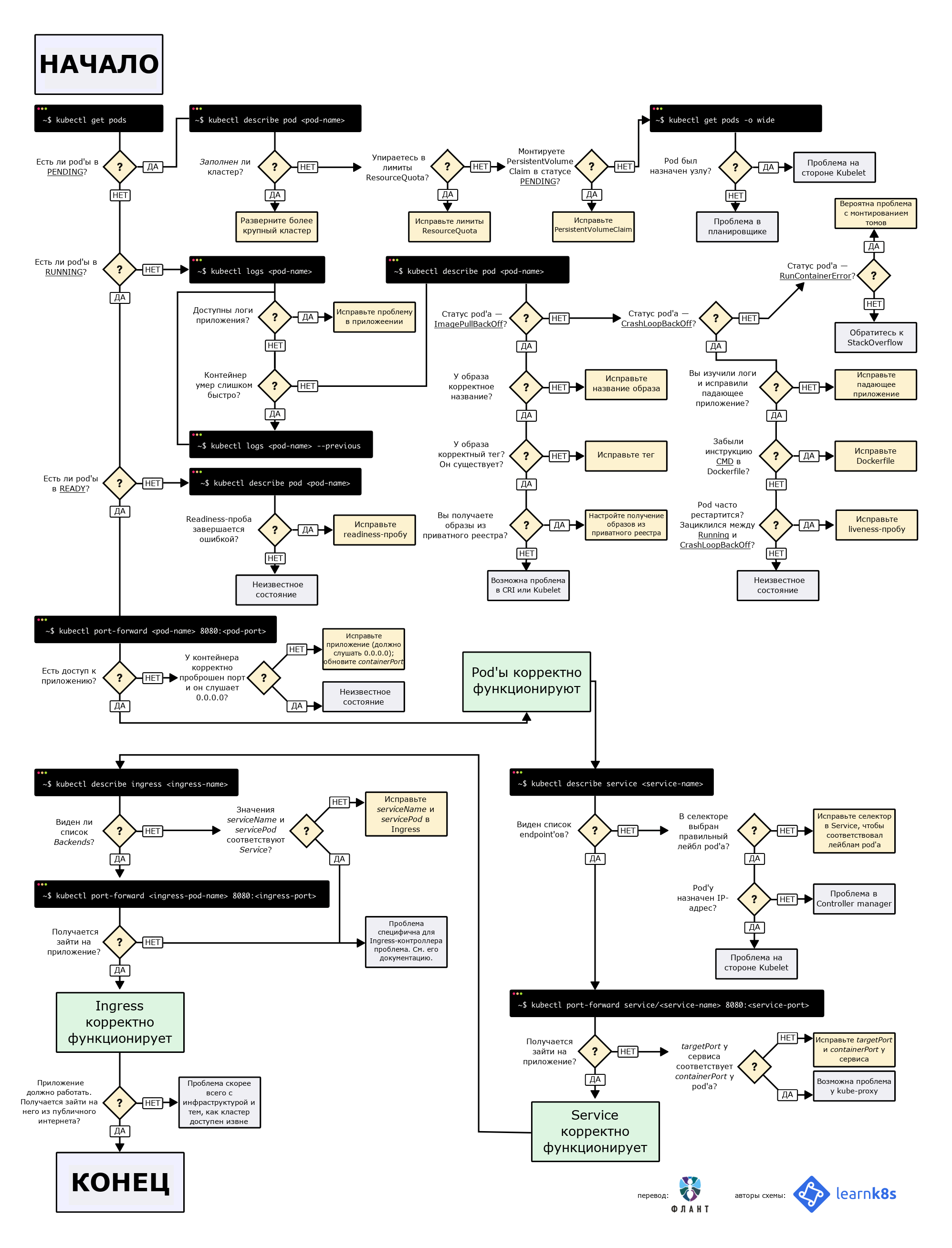
Карта диагностики
Карта диагностики
Enter section select mode
Previous
kubectl-debug
Back to top